การวิเคราะห์องค์ประกอบเชิงยืนยันภาวะผู้นำดิจิทัลของผู้บริหารทางการพยาบาลระดับต้นในเขตสุขภาพที่ 10
คำสำคัญ:
ภาวะผู้นำดิจิทัล , ผู้บริหารทางการพยาบาลระดับต้น, การวิเคราะห์องค์ประกอบเชิงยืนยันบทคัดย่อ
การวิจัยครั้งนี้มีวัตถุประสงค์เพื่อศึกษาภาวะผู้นำดิจิทัลและวิเคราะห์องค์ประกอบเชิงยืนยันของผู้บริหารทางการพยาบาลระดับต้น ในเขตสุขภาพที่ 10 กลุ่มตัวอย่างเป็นผู้บริหารทางการพยาบาลระดับต้นที่ปฏิบัติงานในเขตสุขภาพที่ 10 จำนวน 210 คน ใช้วิธีการสุ่มแบบแบ่งชั้นภูมิ เครื่องมือที่ใช้เป็นแบบสอบถามข้อมูลส่วนบุคคลและแบบวัดภาวะผู้นำดิจิทัลของผู้บริหารทางการพยาบาลระดับต้นที่ผู้วิจัยสร้างขึ้น ได้ค่าความตรงระหว่าง .60 ถึง 1.00 และค่าสัมประสิทธิ์อัลฟาของครอนบาคเท่ากับ .96 เก็บรวบรวมข้อมูลผ่าน Google Form สถิติที่ใช้วิเคราะห์ข้อมูล คือ ค่าร้อยละ ค่าเฉลี่ย ค่าส่วนเบี่ยงเบนมาตรฐาน และการวิเคราะห์องค์ประกอบเชิงยืนยัน ผลการวิจัยพบว่า
1. ภาวะผู้นำดิจิทัลของผู้บริหารทางการพยาบาลระดับต้น ในเขตสุขภาพที่ 10 ภาพรวมอยู่ในระดับมาก (M = 3.67, SD = 0.66) ด้านที่มีค่าเฉลี่ยสูงที่สุด คือ ด้านวิสัยทัศน์ดิจิทัล รองลงมา คือ ด้านคุณลักษณะของผู้นำดิจิทัล
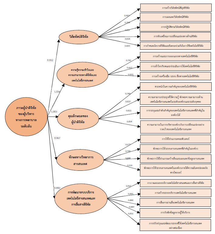
2. ภาวะผู้นำดิจิทัลของผู้บริหารทางการพยาบาลระดับต้น ในเขตสุขภาพที่ 10 ประกอบด้วย 5 องค์ประกอบ คือ 1) วิสัยทัศน์ดิจิทัล 2) ความรู้ความเข้าใจ และความสามารถทางดิจิทัลและเทคโนโลยีสารสนเทศ 3) คุณลักษณะของผู้นำดิจิทัล 4) ทักษะทางวิทยาการสารสนเทศ และ 5) การพัฒนาระบบบริการเทคโนโลยีสารสนเทศ และการสื่อสารดิจิทัล และองค์ประกอบเชิงยืนยันของภาวะผู้นำดิจิทัลของผู้บริหารทางการพยาบาลระดับต้น มีความสอดคล้องกับข้อมูลเชิงประจักษ์ พิจารณาได้จากค่าไคสแควร์เท่ากับ 165.06 ค่าที่องศาอิสระเท่ากับ 137 ค่าโอกาสความน่าจะเป็นเท่ากับ 0.051 ค่ารากของค่าเฉลี่ยกำลังสองของความคลาดเคลื่อนโดยประมาณ 0.031 และ 0.013 มีค่าเข้าใกล้ 0 ค่าดัชนีวัดระดับความกลมกลืนเท่ากับ 0.934 และดัชนีวัดระดับความกลมกลืนที่ปรับแก้แล้วเท่ากับ 0.889 มีค่าเข้าใกล้ 1 และค่าสถิติไคสแควร์สัมพัทธ์เท่ากับ 1.200
ดังนั้นผู้บริหารทางการพยาบาลระดับต้นในเขตสุขภาพที่ 10 สามารถนำผลวิจัยนี้มาใช้เป็นแนวทางในการส่งเสริมหรือพัฒนาภาวะผู้นำดิจิทัล ซึ่งประกอบด้วยวิสัยทัศน์ดิจิทัล ความรู้ความเข้าใจ และความสามารถทางดิจิทัลและเทคโนโลยีสารสนเทศ คุณลักษณะของผู้นำดิจิทัล ทักษะทางวิทยาการสารสนเทศ และการพัฒนาระบบบริการเทคโนโลยีสารสนเทศ และการสื่อสารดิจิทัล เพื่อให้องค์กรบรรลุเป้าหมายตามยุทธศาสตร์สุขภาพดิจิทัลของกระทรวงสาธารณสุข และการบริหารงานอย่างมีประสิทธิภาพ
เอกสารอ้างอิง
Avolio, B. J. (2014). Examining leadership and organizational behavior across the boundaries of science. Consulting Psychology Journal: Practice and Research, 66(4), 288-292.
Christian, J., & Michael, J. (2019). Eliciting e-leadership style and trait preference among nurses via conjoint analysis. Enfermería Clínica, 9(1), 78–80.
Faisal. B., Tirta. N. M., Mohammad. H., & Rano, K. R. (2024). Does digital leadership impact the performance of lower-middle-class hospitals. International Journal of Innovation and Technology Management, 21(6), 2450044.
Hair, J. F., Risher, J. J., Sarstedt, M., & Ringle, C. M. (2019). When to use and how to report the sults of PLS-SEM. European Business Review, 31, 2-24.
John A. D., & Francis, K. A. (2024). Organizational culture, e-leadership, and commitment among administrators of a Christian community: Inputs to management efficiency. International Journal of Open-Access, Interdisciplinary & New Educational Discoveries of ETCOR Educational Research Center (iJOINED ETCOR), 3(1), 224–240.
Kaihlanen, A. M., Virtanen, L., Kainiemi, E., Sulosaari, V., & Heponiemi, T. (2024). Continuing education in digital skills for healthcare professionals-mapping of the current situation in EU member states. Internal Journal Health Policy Management, 13(1),1-12.
Karakose, T., Kocabas, I., Yirci, R., Papadakis, S., Ozdemir, T. Y., & Demirkol, M. (2022). The development and evolution of digital leadership: A bibliometric mapping approach-based study. Sustainability, 14(23), 16171.
Khunphun, P. (2018). A Study of Ward Head Nurses’ Leadership in Nursing Administration among Generation Y. Retrieved March 22, 2024, from http://cuir.car.chula.ac.th/handle/123456789/61341
Kumar, S., Patel, V., & Thomas, J. (2022). The role of digital leadership in advancing nursing care quality. Journal of Clinical Nursing, 31(1-2), 45–53.
Margreet, V. D. C., Richtsje, A., & Barf, H. (2023). Nursing leadership in hospital practice. A research program into perceptions, experiences, and self-assessment of leadership competencies of nurses in a top-clinical hospital in the Netherlands. Science Talks, 5, 100127.
McGowan, M. P., Seyed, H. H. D., Patrick, M. M., & Barton, D. (2019). Diagnosis and treatment of heterozygous familial hypercholesterolemia. Journal American Heart Association, 8(24), e013225.
Ministry of Public Health. (2020). Digital Health Strategy. Bangkok: Bureau of Policy and Strategy.
Muthuram, G., Dhakshinamoorthy, S., & Rajendran, R. (2023). Assessment of nurses' competencies in informatics-Towards embracing digital future. Journal of Nursing and Health Science, 12(1), 45–52.
Netwong, T. (2021). Integration of digital learning and design thinking to overcome COVID-19 challenges with creative innovation. Sakon Nakhon Rajabhat University Journal of Management Science, 1(1), 27–40.
Pasolong, H., Nilna, M., & Justina, A. J. (2021). Digital leadership in facing challenges in the era of Industrial Revolution 4.0. Webology, 18, 975-990.
Schumacker, R. E., & Lomax, R. G. (2010). A Beginners Guide to Structural Equation Modeling. New York: Routledge.
Silanoi, L. (2017). Quatitative Research Methodologies for Humanities and Social Sciencesb (Focus on business management, tourism and hotel). (2nd ed.). Faculty of Tourism and Hotel Management: Mahasarakham University. (in Thai)
Sinan, T., Ferhat O. A., & Murat, B. (2024). Can digital leadership transform AI anxiety and attitude in nurses. Journal of Nursing Scholarship, 57(5), 28-38.
Wang, Y., Liu, X., & Chen, Y. (2023). Digital leadership and its impact on nursing management performance in the digital health era. Journal of Healthcare Leadership, 15, 101–110.
ดาวน์โหลด
เผยแพร่แล้ว
ฉบับ
ประเภทบทความ
สัญญาอนุญาต
ลิขสิทธิ์ (c) 2025 วารสารเครือข่ายวิทยาลัยพยาบาลและการสาธารณสุขภาคใต้

อนุญาตภายใต้เงื่อนไข Creative Commons Attribution-NonCommercial-NoDerivatives 4.0 International License.
1. บทความหรือข้อคิดเห็นใด ๆ ที่ปรากฏในวารสารเครือข่าย วิทยาลัยพยาบาลและการสาธารณสุขภาคใต้ ที่เป็นวรรณกรรมของผู้เขียน บรรณาธิการหรือเครือข่ายวิทยาลัยพยาบาลและวิทยาลัยการสาธารณสุขภาคใต้ ไม่จำเป็นต้องเห็นด้วย
2. บทความที่ได้รับการตีพิมพ์ถือเป็นลิขสิทธิ์ของ วารสารเครือข่ายวิทยาลัยพยาบาลและการสาธารณสุขภาคใต้

